DKUNI Begreber

Header Image
Project:

Welcome to your model

To get started navigate through the model via the index on the left

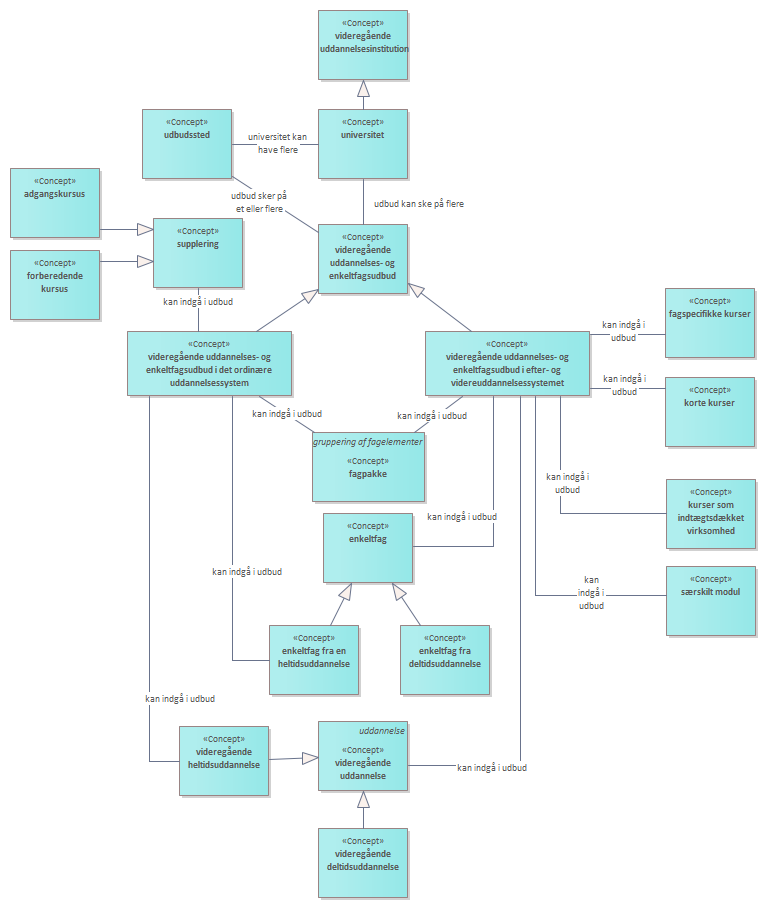
1.7 Videregående uddannelses- og enkeltfagsudbud : Class diagram
Created: 16-10-2023 09:37:08
Modified: 19-10-2023 08:58:20
Project:
Advanced:
Udbud af videregående uddannelser og enkeltfag bestemmer hvad en ansøger kan søge om optagelse på. <br/><br/>Den samme videregående uddannelse kan udbydes på forskellige universiteter, men uddannelsen vil være akkrediteret selvstændigt for det enkelte universitet og derfor også have sin egen struktur og studieordning på det enkelte universitet. <br/><br/>Det enkelte universitet udbyder sin uddannelse på et eller flere udbudssteder, der f.eks. kan være navngivne campus. <br/><br/>Universiteternes udbud af videregående uddannelser og enkeltfag er delt op i udbud, som foretages i henholdsvis det ordinære uddannelsessystem og efter- og videreuddannelsessystemet. Enkeltfag udbudt i det ordinære uddannelsessystem tilrettelægges for gæstestuderende, mens enkeltfag i efter- og videreuddannelsessystemet er for tompladsstuderende. I enkelte tilfælde er der heltidsuddannelser, som udbydes i efter- og videreuddannelsessystemet (hel-på-del). Ligeledes er der også eksempler på heltidsuddannelser, udbudt i det ordinære uddannelsessystem, der er tilrettelagt på deltid (erhvervskandidat) og deltidsuddannelser, der er tilrettelagt på fuld tid. <br/><br/>Universitetet udbyder generelt kun videregående uddannelser, men der er enkelte undtagelser, idet nogle af de forberedende kurser ikke er på et videregående niveau. <br/><br/>I de udbudte uddannelser vil flere fagelementer være anvendt/genbrugt flere gange. F.eks. kan et fagelement der er oprettet som en del af uddannelsesstrukturen for en videregående heltidsuddannelse også være udbudt som enkeltfag for gæstestuderende og som enkeltfag for tompladsstuderende. Dvs. det samme fagelement kan udbydes både inden for det ordinære uddannelsessystem og indenfor efter- og videreuddannelsessystemet. <br/>