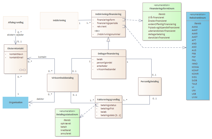
IM 1.8 Finansiering
DKUNI Informationsmodel
/
1.8 Finansiering
/
IM 1.8 Finansiering
Project:
RekvirentEnum
BetalingsstatusEnum
Faktureringsgrundlag
PersonligBetaling
Virksomhedsbetaling
FinansieringsformEnum
Deltagerfinansiering
Indskrivningsfinansiering
EksternKontakt
IM 1.8 Finansiering
IM 1.8 Finansiering : Class diagram
Created:
21-06-2023 09:42:05
Modified:
27-06-2024 11:44:20
Project:
Author:
alve
Version:
1.0
Advanced:
ID:
{B87FE9D0-1778-429f-9E0D-8B460CE3C9ED}