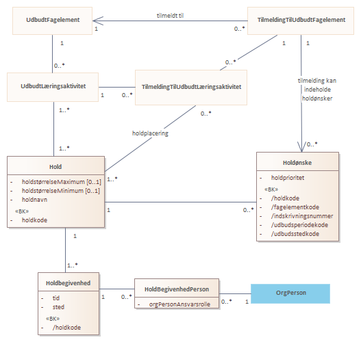
IM 3.3 Hold
DKUNI Informationsmodel
/
3.3 Hold
/
IM 3.3 Hold
Project:
HoldBegivenhedPerson
Hold
Holdønske
Holdbegivenhed
IM 3.3 Hold
IM 3.3 Hold : Class diagram
Created:
06-02-2023 09:24:18
Modified:
19-02-2024 10:31:28
Project:
Author:
alve
Version:
1.0
Advanced:
ID:
{A8B60B55-D6F4-42c3-B239-87EC3BADAD5A}