1.4 Fagelement

Header Image
Project:
1.4 Fagelement : Class diagram
Created: 13-10-2023 13:48:15
Modified: 19-10-2023 08:55:17
Project:
Advanced:
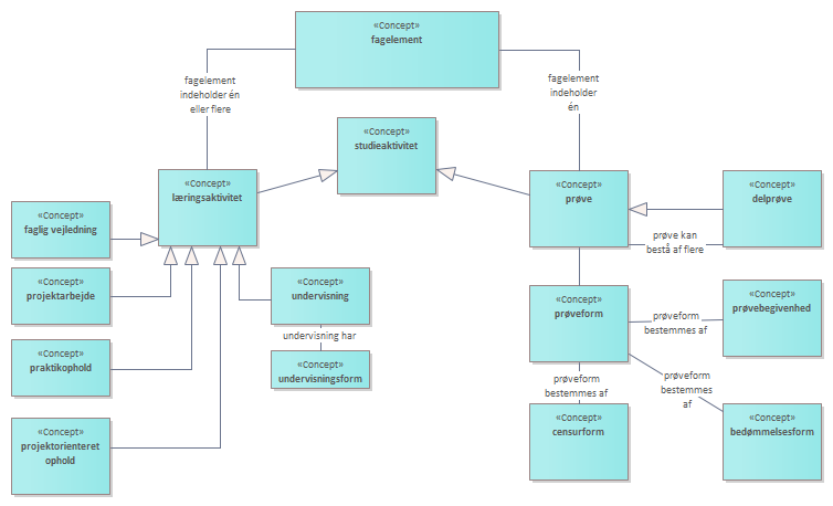
Et fagelement består altid af et antal læringsaktiviteter og én prøve. I mange tilfælde vil vi gerne tale mere specifikt om læringsaktiviteter og prøver uden at nævne fagelementet, derfor bruger vi studieaktivitet som en fællesbetegnelse for læringsaktivitet og prøve. <br/><br/>En prøve kan bestå af flere delprøver, som hver især er en prøve med alle de egenskaber en prøve har. Dette er vist ved at en delprøve er en type af prøve (angivet ved specialiseringspilen). <br/><br/>Fagelementernes prøveform beskrives i studieordningen og fagelementbeskrivelserne. Her angives om en bedømmelse skal udføres med eller uden censur (censurform) og om prøven skal bedømmes efter f.eks. 7-trinsskalen (bedømmelsesform). Prøveformen kan variere imellem de forskellige udbud, for eksempel kan prøvebegivenheden ændres fra skriftlig stedprøve til mundtlig stedprøve ved sygeprøven. <br/><br/>En prøve kan indeholde flere prøvebegivenheder, f.eks. skriftlig synopsis, som den ene prøvebegivenhed og mundtligt forsvar som den anden prøvebegivenhed. <br/><br/>Læringsaktivitet er vist med en række mulige typer, dvs. faglig vejledning, praktikophold, undervisning m.fl. Størstedelen af fagelementerne har læringsaktiviteten undervisning med dertil hørende undervisningsformer, f.eks. forelæsninger og øvelser. Listen er ikke nødvendigvis udtømmende. <br/><br/>Praktik er et fagelement hvor teoretiske færdigheder anvendes i praksis hos en virksomhed eller organisation, og dermed er det et fagelement med en læringsaktivitet af typen praktikophold, og en dertil hørende prøve. <br/>