1.8 Finansiering

Header Image
Project:
1.8 Finansiering : Class diagram
Created: 16-10-2023 09:46:41
Modified: 19-10-2023 08:59:02
Project:
Advanced:
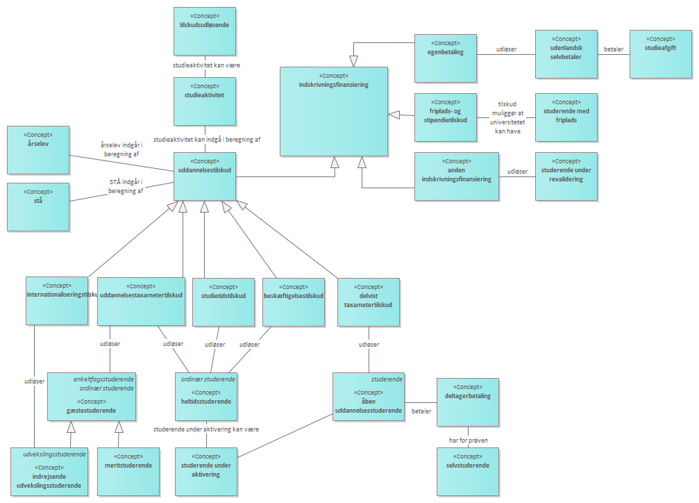
Begrebet “tilskudsudløsende” angiver for den enkelte studieaktivitet om universitetet modtager økonomisk tilskud til den. For eksempel ydes der uddannelsestaxametertilskud til universiteterne baseret på hvor mange STÅ der er bestået i en opgørelsesperiode. <br/><br/>Finansieringen af en uddannelse er afhængig af hvordan en uddannelse/enkeltfag er udbudt og hvilken type studerende som er indskrevet på uddannelsen/fagelementet. <br/><br/>Fra den øverste del af diagrammet og ned kan man følge opdelingen i forskellige typer af finansieringer, mens man fra den nederste del af diagrammet og op kan følge hvilke typer af studerende der udløser hvilke typer af finansieringer. Dog gælder det for friplads- og stipendietilskud at universitetet får tilskuddet tildelt, hvilket muliggør at universitetet kan have studerende med friplads. <br/>