3.1 Udbud af fagelement

Header Image
Project:
3.1 Udbud af fagelement : Class diagram
Created: 16-10-2023 10:51:15
Modified: 19-10-2023 09:02:34
Project:
Advanced:
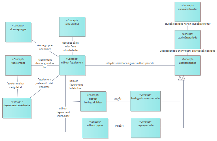
Et udbudt fagelement har sin grundlæggende beskrivelse fra et fagelement i uddannelsesstrukturen, og tilføjer bl.a. udbudsperiode og udbudssted. Ét fagelement kan således danne grundlag for flere forskellige udbudte fagelementer, og i denne sammenhæng kan man se et fagelement som et varigt objekt, mens et udbudt fagelement er et midlertidigt objekt. <br/><br/>Diagrammet viser udbud af fagelementer set fra en administrativ synsvinkel, hvor et udbudt fagelement vil være udbudt med dertil hørende udbudte læringsaktiviteter og udbudt prøve. Et udbudt fagelement er udbudt i en udbudsperiode, som er knyttet til en given studieårsperiode, og som tidsmæssigt indeholder både prøveperiode og læringsaktivitetsperiode. <br/><br/>En udbudsperiode har undertyperne læringsaktivitetsperiode og prøveperiode. En udbudsperiode er samtidigt knyttet til en konkret studieårsperiode, hvilket dog ikke betyder at udbudsperioden nødvendigvis ligger kalendermæssigt inden for studieårsperioden. <br/><br/>Studieårsperioden, der f.eks. kan være fra 1. september til 31. august det følgende år, er opdelt i en studieårsstruktur, der eksempelvis kan fastlægge semestre og sommerskole. <br/><br/>Et udbudt fagelement kan af det enkelte universitet udbydes på et eller flere udbudssteder, f.eks. hvis universitetet har mere end én campus. <br/>Skemagruppe er en samling af udbudte fagelementer, som både de studerende og administrationen bruger til planlægning. De udbudte fagelementer tildeles forskellige skemagrupper, som gør at de enkelte fagelementers læringsaktiviteter ikke overlapper hinanden. <br/><br/>Den fagelementbeskrivelse, der er knyttet til det udbudte fagelement, indeholder de aktuelle og specifikke oplysninger i forhold til udbuddet, mens den varige og grundlæggende del af beskrivelsen der er gældende for flere udbud af fagelementet skal findes i tilknytning til fagelementet i uddannelsesstrukturen. Se nærmere forklaring ved diagram 1.3. <br/>