2.1 Optagelse og indskrivning

Header Image
Project:
2.1 Optagelse og indskrivning : Class diagram
Created: 16-10-2023 09:56:33
Modified: 19-10-2023 09:11:21
Project:
Advanced:
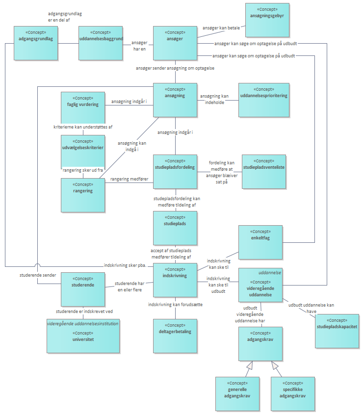
Diagrammet viser begreber der indgår i processerne omkring ansøgning om optagelse, studiepladsfordeling, indskrivning og onboarding. <br/><br/>Ansøger søger ind på en udbudt uddannelse eller et udbudt enkeltfag. På diagrammet er disse udbud skitseret ved hjælp af videregående uddannelse og enkeltfag. <br/><br/>Ansøger har en uddannelsesbaggrund, som er tidligere uddannelse, der benyttes i vurderingen af om en ansøger opfylder adgangskravene til den (udbudte) uddannelse vedkommende søger ind på. <br/><br/>Adgangsgrundlaget er dén del af ansøgers uddannelsesbaggrund, der konkret betyder at ansøgeren kan optages. <br/><br/>Ved uddannelser med begrænset studiepladskapacitet kan det være nødvendigt at lave en rangering af de kvalificerede ansøgere, dvs. en rækkefølge, hvor det angives hvilke studerende der foretrækkes frem for andre. Denne rangering foretages på baggrund af en række af udvælgelseskriterier, hvor det kan være nødvendigt at få foretaget en faglig vurdering. Den faglige vurdering er oftest nødvendig hvis den adgangsgivende uddannelse er taget i udlandet. <br/><br/>Studiepladsfordeling foretages for at sikre at en ansøger kun tildeles én studieplads, og at denne er den højest mulige blandt ansøgers prioriteter. Denne fordeling er grundlag for at tilbyde studiepladser til ansøgere. Hvis en kvalificeret ansøger afvises pga. manglende plads kan vedkommende evt. komme på en studiepladsventeliste. Efter en ansøgers accept af en tilbudt studieplads bliver vedkommende indskrevet som studerende. Det kan være ved en videregående uddannelse eller ved et enkeltfag. <br/><br/>Indskrivning på enkeltfag dækker også over adgangskursus, fagpakke, særskilte moduler, korte kurser, kurser som indtægtsdækket virksomhed, fagspecifikke kurser, m.m. <br/><br/>En studerende kan have flere indskrivninger på den samme uddannelsesinstitution, f.eks. indskrivning til en heltidsuddannelse og til et enkeltfag. <br/>