3.6 Bedømmelse

Header Image
Project:
3.6 Bedømmelse : Class diagram
Created: 16-10-2023 11:18:19
Modified: 19-10-2023 09:11:54
Project:
Advanced:
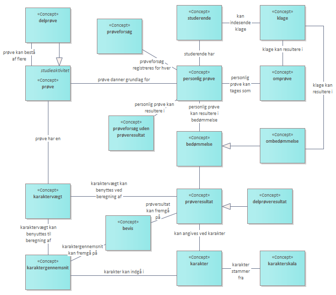
En bedømmelse foregår som beskrevet ovenfor (diagram 3.5) for den udbudte prøve. Prøveresultatet gives i forbindelse med den personlige prøve og følger den bedømmelsesform jf. (diagram 1.4), som er angivet på den udbudte prøve. <br/><br/>Bedømmelsen er en vurdering af i hvilken grad den studerende har opnået fagelementets læringsmål. Dette gøres med en personlig prøve, som den studerende har fået i kraft af en tilmelding til en udbudt prøve, hvor den udbudte prøve og den personlige prøve begge har grundlag i en prøve i studieordningen. Den personlige prøve kan evt. have grundlag i en delprøve. <br/><br/>Bedømmelsen resulterer i et prøveresultat (evt. et delprøveresultat), som angives i henhold til kravet fra bedømmelsesformen, dvs. enten som en karakter fra en karakterskala eller en af værdierne ”bestået” eller ”ikke bestået”. <br/><br/>Når en prøve består af delprøver skal der ske en bedømmelse af, og gives en karakter for hver enkelt delprøve (delprøveresultat). Delprøveresultaterne skal danne baggrund for beregningen af prøveresultatet for selve prøven. <br/><br/>En personlig prøve kan også resultere i et prøveforsøg uden prøveresultat, som er en form for resultat, der ikke er opnået på grundlag af en bedømmelse, men derimod er en administrativ afgørelse, f.eks. ’udeblevet’, ’afleveret for sent’ o.l. Et prøveforsøg uden prøveresultat tæller som et prøveforsøg på lige fod med en prøve der har resulteret i en bedømmelse. <br/><br/>Den studerende kan klage over bedømmelsen og få en ombedømmelse, som så vil resultere i et nyt prøveresultat. Alternativt kan den studerende få tilbudt en omprøve. <br/><br/>Et prøveresultat kan fremgå på et bevis og kan ud over karakter, også være f.eks. bestået/ikke bestået eller godkendt/ikke godkendt. <br/>