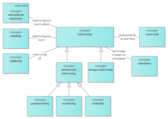
2.2 Typer af indskrivninger

Header Image
Project:
2.2 Typer af indskrivninger : Class diagram
Created: 16-10-2023 10:33:34
Modified: 19-10-2023 09:11:35
Project:
Advanced:
En indskrivning er en relation mellem en studerende og en videregående uddannelse, et enkeltfag, supplering eller andre udbudte aktiviteter. Relationen varer ved indtil den afsluttes ved afslutningen af uddannelsen, eller ved en anden årsag til udmeldelse. <br/><br/>Der er forskellige processer for hvordan en studerende kan blive indskrevet ved en uddannelse, afhængig af om han eller hun tidligere har været indskrevet på en videregående uddannelse. <br/><br/>Betinget indskrivning anvendes når indskrivningen er betinget af at udestående adgangskrav senere opfyldes. <br/><br/>Administrativ indskrivning er en indskrivning, hvor den studerende starter i en senere studieårsperiode på grundlag af et tidligere studieforløb. Resultaterne fra tidligere uddannelse meriteres ind i den nye uddannelse. De forskellige typer af administrativ indskrivning er genindskrivning, overflytning og studieskift. Administrativ indskrivning forudsætter ikke nødvendigvis at der har været en forudgående standardiseret optagelsesproces. <br/>