1.6 Typer og anvendelse af fagelementer

Header Image
Project:
1.6 Typer og anvendelse af fagelementer : Class diagram
Created: 16-10-2023 09:30:44
Modified: 19-10-2023 08:57:38
Project:
Advanced:
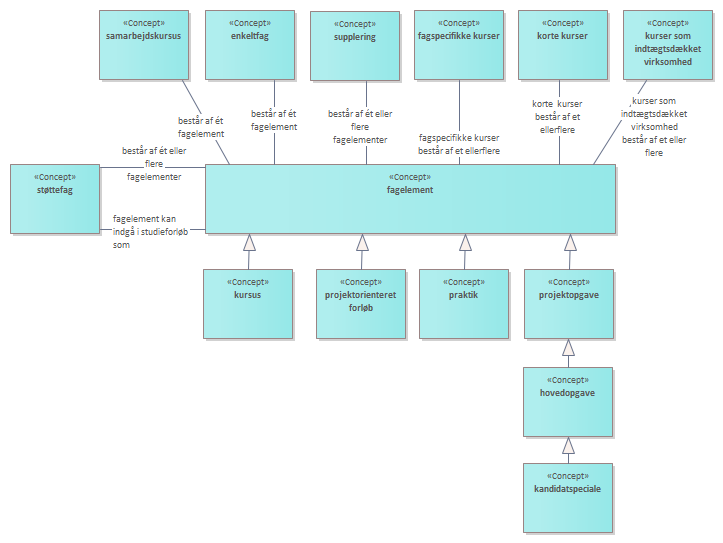
Begreberne øverst til venstre i diagrammet, dvs. enkeltfag, samarbejdskursus, støttefag og supplering anvender fagelement som grundlæggende byggeklods, mens begreberne nederst er typer af fagelementer. Enkeltfag og samarbejdskursus består hver især direkte af ét fagelement, mens de andre – efter behov – kan opbygges af et eller flere fagelementer. <br/><br/>Fagspecifikke kurser og korte kurser sammensættes også af elementer på tværs af universitetets uddannelser, samtidig med at det er et studieforløb i efter- og videreuddannelsessystemet. Derfor vil de begge skulle opbygges af et antal af fagelementer. <br/><br/>Kurser som indtægtsdækket virksomhed opbygges frit og efter behov af universitetet, og vil derfor også kunne gøre brug af fagelementer. <br/><br/>De i diagrammet givne eksempler er ikke nødvendigvis udtømmende for hvad ”byggeklodsen” fagelement kan bruges til. For de eksempler, hvor der indgår flere fagelementer kan man selvfølgelig også anvende ”byggeklodsen” gruppering af fagelement, selvom den ikke er vist i herværende diagram. <br/><br/>Nederst i diagrammet vises forskellige fagelementer. Disse er inddelt i typer afhængig af hvilke læringsaktiviteter der er tilknyttet: <br/><br/><ul>
<li>Et kursus er et fagelement hvor en af læringsaktiviteterne er undervisning.</li><li>Projektorienteret forløb er et fagelement hvor læringsaktivitet er projektorienteret ophold. </li><li>Praktik er et fagelement hvor læringsaktiviteten er praktikophold.</li><li>Projektopgave er et fagelement hvor læringsaktiviteten er projektarbejde. </li></ul><p/>