1.1 Typer af videregående uddannelse

Header Image
Project:
1.1 Typer af videregående uddannelse : Class diagram
Created: 13-10-2023 13:18:01
Modified: 19-10-2023 09:50:59
Project:
Advanced:
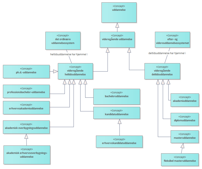
Oversigt over de typer af videregående uddannelser der findes i det danske uddannelsessystem, dels som videregående heltidsuddannelse, dels som videregående deltidsuddannelse. De videregående heltidsuddannelser indgår i det ordinære uddannelsessystem, mens de videregående deltidsuddannelser indgår i efter- og videreuddannelsessystemet. <br/><br/>Nye typer af uddannelser kan opstå, og eksisterende typer kan udgå som følge af ændrede bekendtgørelser/lovgivning. <br/><br/>Pilene på diagrammet angiver ”specialisering”, og de læses som ”videregående heltidsuddannelse er en type af videregående uddannelse”, ”bacheloruddannelse er en type af videregående heltidsuddannelse” osv. <br/><br/>Ud over de nævnte typer i diagrammet findes der også andre former af uddannelserne, som går på tværs af de forskellige uddannelsestyper, f.eks. kombinationsuddannelser som både kan være en kandidatuddannelse og en bacheloruddannelse. Et andet eksempel er en fællesuddannelse, hvor den studerende har mulighed for at opnå en dobbeltgrad. <br/>