2.3 Typer af studerende

Header Image
Project:
2.3 Typer af studerende : Class diagram
Created: 16-10-2023 10:36:58
Modified: 19-10-2023 09:01:23
Project:
Advanced:
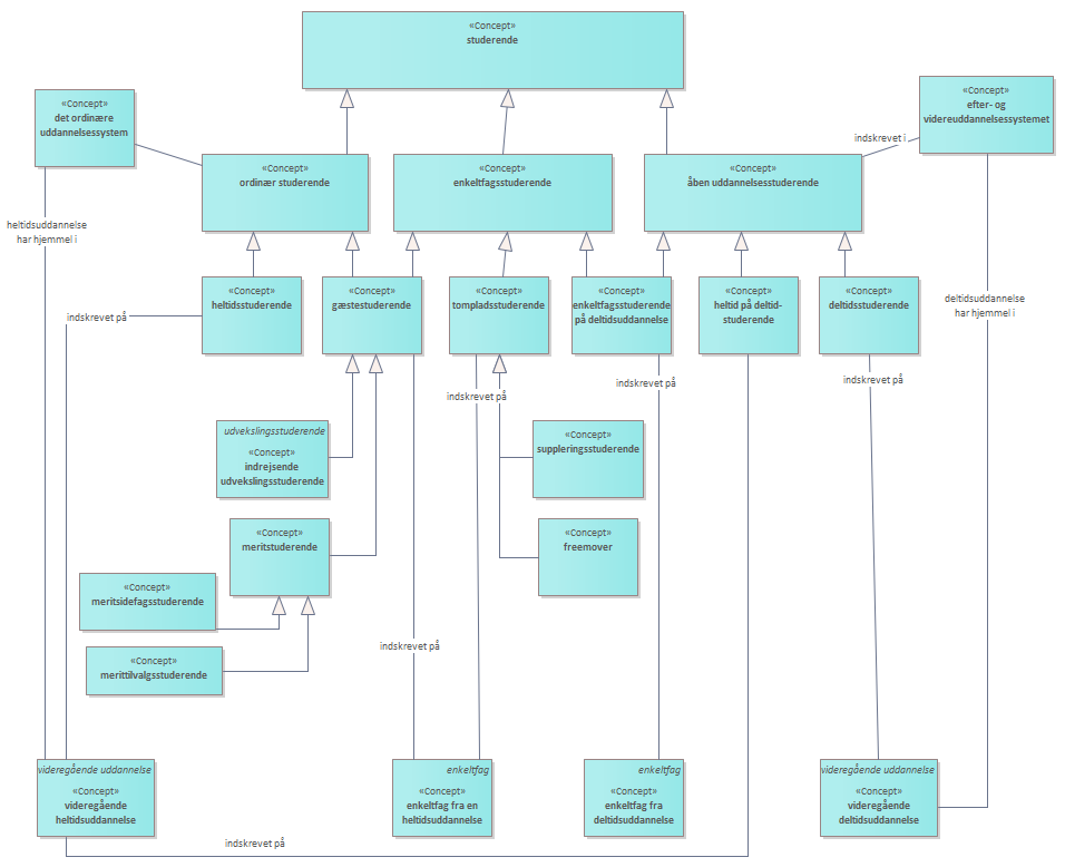
Diagrammet viser de forskellige typer af studerende som kan være indskrevet i enten det ordinære uddannelsessystem eller efter- og videreuddannelsessystemet, også kaldet åben uddannelse. <br/><br/>Begrebet videregående heltidsuddannelse er vist to steder. Det er valgt for ikke at gøre diagrammet uoverskueligt med associationer der krydser flere andre associationer fra den ene side af diagrammet til den anden. Det er her vigtigt at forstå at begrebet fortsat er helt det samme, og at det har begge de viste associationer (”indskrevet på” til både ”heltidsstuderende” og til ”heltid på deltid-studerende”). <br/><br/>Formålet med betegnelserne for de studerende er, at de kan anvendes i den daglige administration, idet de kort og præcist oplyser om typen af uddannelse eller enkeltfag som de studerende er indskrevet ved. <br/><br/>Set i forhold til uddannelsessystemerne er der grundlæggende tre typer af studerende, nemlig ordinær studerende, åben uddannelsesstuderende og enkeltfagsstuderende. De ordinære studerende er indskrevet i det ordinære uddannelsessystem, mens åben uddannelsesstuderende er indskrevet i efter-og videreuddannelsessystemet. Enkeltfagsstuderende kan være indskrevet både i det ordinære uddannelsessystem og i efter- og videreuddannelsessystemet. <br/><br/>Det er f.eks. ikke angivet for en ordinær studerende hvilken uddannelse vedkommende er indskrevet på, idet man her er nødt til at skelne mellem heltidsstuderende og gæstestuderende, hvor førstnævnte er indskrevet på en videregående heltidsuddannelse, og sidstnævnte er indskrevet på enkeltfag fra heltidsuddannelse. <br/><br/>Resten af diagrammet kan læses på tilsvarende vis, og som et andet eksempel kan nævnes at en ”heltid på deltid studerende” er indskrevet i efter- og videreuddannelsessystemet, hvor vedkommende skal betale for uddannelsen, og kan gennemføre den på deltid, men samtidig indskrevet på en videregående heltidsuddannelse, som hører hjemme i det ordinære uddannelsessystem. <br/><br/>Der findes yderligere definerede typer af studerende f.eks. udrejsende udvekslingsstuderende, som ikke er vist i herværende diagram, da disse typebetegnelser ikke er relevante for hvilken uddannelse den studerende er indskrevet ved. For eksempel er udrejsende udvekslingsstuderende også samtidig heltidsstuderende og via denne type ses uddannelsen som den studerende er indskrevet ved. <br/>