1.2 Videregående uddannelsesstruktur

Header Image
Project:
1.2 Videregående uddannelsesstruktur : Class diagram
Created: 13-10-2023 13:27:15
Modified: 19-10-2023 08:54:30
Project:
Advanced:
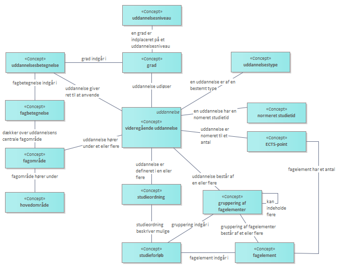
Diagrammet viser de overordnede elementer som generelt bruges til at beskrive en videregående uddannelse i Danmark. Derudover viser diagrammet de væsentligste kendetegn ved en videregående uddannelse, både uddannelsens opbygning af fagelementer og relationerne mellem de enkelte elementer f.eks. det at alle uddannelser har et uddannelsesniveau, der placerer dem i "Den Danske Kvalifikationsramme for Livslang Læring" og en uddannelsesbetegnelse, som er en kombination af uddannelsens grad og fagområde, eksempelvis "Bachelor i erhvervsøkonomi og matematik", hvor grad er "bachelor" og fagbetegnelserne er "erhvervsøkonomi" og "matematik". <br/><br/>Mulighederne for uddannelsestype er vist i diagram 1.1. <br/><br/>En videregående uddannelse er sammensat af en mængde af fagelementer, der hver især indeholder læringsaktiviteter og prøve. Sammensætningen af fagelementer struktureres ved hjælp af en gruppering af fagelementer, der samtidig danner en hierarkisk struktur, idet en gruppering af fagelementer kan være bygget op af flere andre grupperinger af fagelementer. Dette er i diagrammet vist med en relation der både starter og slutter ved gruppering af fagelementer. <br/><br/>En gruppering af fagelementer kan i flere tilfælde indeholde udvalgte fagelementer, som samlet har et specifikt formål, f.eks. centralfag eller fagprofil. Se også diagram 1.5. <br/><br/>Systematikken med at opbygge uddannelsesstruktur ved hjælp af gruppering af fagelementer betyder også at det samme fagelement kan bruges i forskellige sammenhænge, både inden for den samme uddannelse og i andre uddannelser. <br/>Et fagelement indgår ikke kun i hele uddannelser, men bruges også i enkeltfag, samt i mere specielle sammenhænge som ”korte kurser”, ”særskilte moduler” m.m. Fagelement er den grundlæggende ”byggeklods” i beskrivelsen af alle studieforløb. Se også diagram 1.6. <br/><br/>Rammerne for hvordan elementerne i den enkelte videregående uddannelse kan sammensættes er bestemt af det juridiske grundlag, og dette udmøntes i studieordningen for uddannelsen. Således er det studieordningen der bestemmer hvordan fagelementer m.m. kan sættes sammen, og som tilføjer uddannelsesregler. Se diagrammet 1.3.<br/>