3.3 Tilmelding til studieaktivitet og hold

Header Image
Project:
3.3 Tilmelding til studieaktivitet og hold : Class diagram
Created: 16-10-2023 11:01:28
Modified: 19-10-2023 09:04:09
Project:
Advanced:
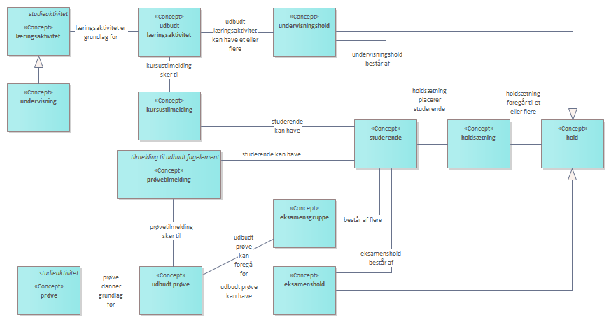
Diagrammet illustrerer forskellige typer af hold og den studerendes relationer til dem. <br/><br/>Svarende til forholdet mellem et fagelement og et udbudt fagelement, danner en læringsaktivitet i uddannelsesstrukturen grundlag for udbudte læringsaktiviteter. <br/><br/>Et udbudt fagelement (se diagram 3.2) kan have flere udbudte læringsaktiviteter som hver især kan have et eller flere hold. Et kursus er et fagelement, som indeholder en læringsaktivitet af typen undervisning. En udbudt læringsaktivitet af denne type kan have et eller flere undervisningshold. En studerende kan have en kursustilmelding til den nævnte udbudte læringsaktivitet, og har dermed muligheden for at deltage på et eller flere undervisningshold, idet der f.eks. kan være et forelæsningshold for alle tilmeldte studerende og laboratorieøvelser, hvor de studerende er inddelt i mindre hold.<br/><br/>Kun udbud af fagelementer af typen kursus giver anledning til anvendelse af undervisningshold. <br/><br/>De studerende, der er tilmeldt en læringsaktivitet bliver fordelt på holdene gennem en proces der ”tildeler plads” og opnår derved en holdsætning, forudsat at kapaciteten ikke er overskredet. <br/>Ligesom en læringsaktivitet danner grundlag for udbudte læringsaktiviteter, danner en prøve grundlag for udbudte prøver. <br/><br/>En studerende kan have en prøvetilmelding til en udbudt prøve, og dermed blive sat på eksamenshold, gennem holdsætningsproces. Eksamenshold benyttes af administrationen til grupper af studerende som f.eks. har samme bedømmer eller skal placeres i det samme eksamenslokale ved en prøvebegivenhed. <br/><br/>Studerende kan også inddeles i eksamensgrupper, enten oprettet administrativt eller af de studerende. Eksamensgrupper benyttes oftest i forbindelse med projektarbejder, hvor de studerende skal eksamineres sammen. <br/>