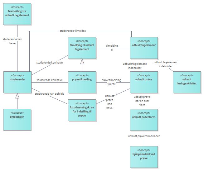
3.2 Tilmelding til udbudt fagelement

Header Image
Project:
3.2 Tilmelding til udbudt fagelement : Class diagram
Created: 16-10-2023 10:56:30
Modified: 19-10-2023 09:11:42
Project:
Advanced:
Når en studerende er tilmeldt et udbudt fagelement er vedkommende implicit også tilmeldt til tilhørende udbudte læringsaktiviteter og den udbudte prøve.<br/><br/>Det er desuden også en mulighed at en studerende kan have en prøvetilmelding til en udbudt prøve, uden i øvrigt at være tilmeldt til det udbudte fagelement, som indeholder den pågældende prøve. Dette kan f.eks. være tilfældet hvis den studerende er omgænger eller selvstuderende i forhold til det pågældende fagelement. <br/><br/>Tilmeldingen til en prøve kan være betinget af at den studerende opfylder nogle givne forudsætningskrav for indstilling til prøve. Disse forudsætningskrav er specifikke for den enkelte prøve, og kan f.eks. dreje sig om at have afleveret obligatoriske opgaver. <br/><br/>Til en udbudt prøve hører en udbudt prøveform, som udstikker den måde hvorpå en udbudt prøve kan afvikles. Se også prøveform i diagram 1.4. En udbudt prøveform kan f.eks. angive hvilke tillade hjælpemidler der må benyttes ved den udbudte prøve. I nogle tilfælde er det muligt for den studerende at vælge imellem forskellige prøveformer, f.eks. mundtlig stedprøve eller hjemmeopgave. <br/>