1.3 Studieordning

Header Image
Project:
1.3 Studieordning : Class diagram
Created: 13-10-2023 13:41:28
Modified: 19-10-2023 08:53:51
Project:
Advanced:
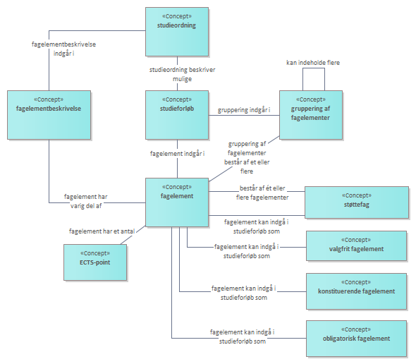
Her vises de vigtigste elementer i en studieordning, som er en udmøntning af en uddannelses faglige indhold, struktur og studieforløb, inden for rammerne af det juridiske grundlag. <br/><br/>Nye studieordninger oprettes dels til nye uddannelser, dels til eksisterende uddannelser. En studieordning kan være forældet/udløbet når de sidste studerende, som er indskrevet på studieordningen er færdige med uddannelsen.<br/> <br/>En studieordning kan beskrive forskellige mulige studieforløb for den samme uddannelse. F.eks. kan det samme fagelement være obligatorisk i ét af studieforløbene og valgfrit i et andet studieforløb. <br/><br/>Obligatorisk fagelement, konstituerende fagelement, støttefag og valgfrit fagelement er alle egenskaber som det samme fagelement kan have i kontekst af de forskellige studieordninger og studieforløb, som det indgår i. <br/><br/>Inden for studieordningen kan der knyttes uddannelsesregler til grupperinger af fagelementer, og dermed kan disse uddannelsesregler tilknyttes på forskellige niveauer i den hierarkiske beskrivelse af uddannelsens struktur. En uddannelsesregel kan f.eks. være oplysning om hvor lang den maksimale studietid må være. <br/><br/><br/>Der er knyttet en fagelementbeskrivelse til fagelementer i uddannelsesstrukturen. Beskrivelserne uddybes for hvert udbudte fagelement (se diagram 3.1) i de forskellige udbudsperioder. Det betyder at fagelementbeskrivelserne beskriver de grundlæggende og varige egenskaber for et fagelement, som f.eks. antal ECTS, mens de mere specifikke og aktuelle oplysninger i forhold til de enkelte udbud, som f.eks. pensum, vil være knyttet til det udbudte fagelement. <br/>