4.1 Merit

Header Image
Project:
4.1 Merit : Class diagram
Created: 16-10-2023 11:33:24
Modified: 19-10-2023 09:08:01
Project:
Advanced:
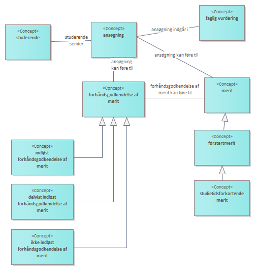
Merit er en godkendt overførsel af beståede studieaktiviteter fra en anden uddannelse. Studieaktiviteterne fungerer som erstatning for et fagelement eller en gruppering af fagelementer, og skal ses i tilknytning til den studerendes personlige studieforløb. <br/><br/>Faglig vurdering i forbindelse med godkendelse af merit foretages af fagkompetente medarbejdere på den institution, som har modtaget ansøgningen om at opnå merit. <br/><br/>Førstartmerit er beståede elementer fra tidligere uafsluttet uddannelse og angives af ansøgere i forbindelse med optagelsesprocessen. Hvis de beståede elementer godkendes som førstartmerit vil de erstatte fagelementer på den uddannelse ansøger bliver indskrevet på. <br/><br/>Merit kan være studietidsforkortende, og dermed have som konsekvens at perioden der kan gives SU til bliver kortere. <br/>