4.2 Udveksling

Header Image
Project:
4.2 Udveksling : Class diagram
Created: 16-10-2023 11:40:11
Modified: 19-10-2023 09:08:23
Project:
Advanced:
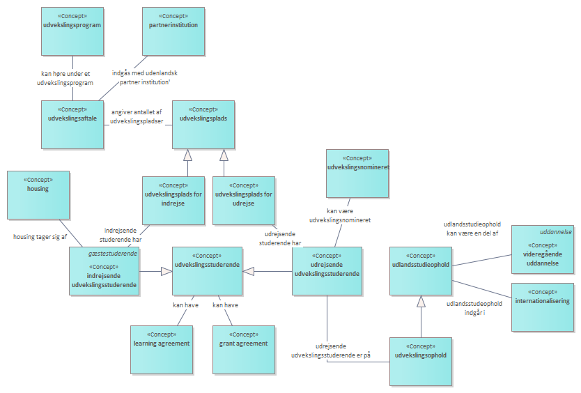
Diagrammet viser den del af internationaliseringen som omhandler udvekslingspladser og udvekslingsstuderende – både ind- og udrejsende. <br/><br/>Indrejsende studerende er gæstestuderende som har en udvekslingsplads ved et dansk universitet. <br/><br/>Udrejsende udvekslingsstuderende er studerende på en dansk videregående uddannelse, der tager på et udlandsophold hos en af universitetets partnerinstitutioner. <br/><br/>Et udlandsstudieophold kan også være selvarrangeret eller et projektorienteret forløb i udlandet, hvilket ikke er et udvekslingsophold. <br/>