3.4 Personligt studieforløb

Header Image
Project:
3.4 Personligt studieforløb : Class diagram
Created: 16-10-2023 11:06:51
Modified: 19-10-2023 09:06:06
Project:
Advanced:
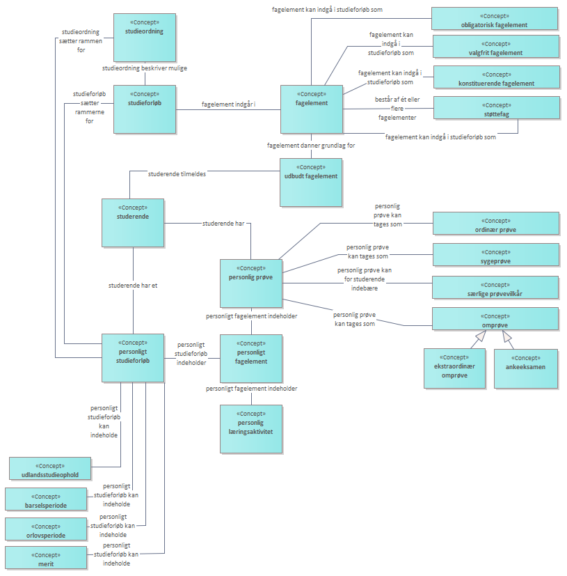
Da begreberne der indgår i den studerendes personlige studieforløb bedst kan forstås når de ses i sammenhæng med uddannelsesstrukturen, samt udbud af fagelementer m.m., skitserer dette diagram denne sammenhæng, selvom det betyder at flere begreber og associationer fra ovenfor viste diagrammer bliver gentaget. <br/><br/>Når en studerende er indskrevet ved en videregående uddannelse kan vedkommende tilmelde sig udbudte fagelementer (kurser m.m.) og prøver. Deltagelsen i studieaktiviteterne indebærer bl.a. at den studerende deltager i nogle udbudte prøver, der set fra den studerendes synspunkt kan tages som ordinære prøver, og nogle måske også som omprøver. <br/><br/>De fagelementer den studerende gennemfører bliver, når de suppleres med resultater af prøver m.m. til personlige fagelementer. Tilsvarende taler vi også om personlige prøver og personlige læringsaktiviteter. <br/>Dette uddybes nedenfor. <br/><br/>I toppen af diagrammet har vi uddannelsesstrukturen illustreret ved studieordning, som kan beskrive et eller flere mulige studieforløb. Disse er konkret bygget op ved hjælp af en mængde af fagelementer. Fagelementerne vil være strukturerede i et hierarki ved hjælp af grupperinger af fagelementer. Dette er dog ikke vist her. Se i stedet diagram 1.3. <br/><br/>Fagelementer der indgår studieforløb i en studieordning kan indgå med forskellige egenskaber, som f.eks. obligatorisk/valgfrit. Det betyder at det samme fagelement kan være obligatorisk i et studieforløb og samtidig være valgfrit i et andet studieforløb. <br/><br/>Fagelementer danner grundlag for at de kan udbydes som udbudte fagelementer i givne udbudsperioder, ved et udbudssted m.v. Se diagram 3.1. Det følger heraf at også læringsaktiviteter og prøver udbydes som udbudte læringsaktivitet og udbudte prøver. <br/><br/>Den studerende kan tilmeldes udbudte fagelementer og begynde at gennemføre studieaktiviteter (læringsaktiviteter og prøver. Se diagram 1.4.), som bidrager til hvad det personlige studieforløb består af. Det personlige studieforløb indebærer f.eks. at det registreres hvis den studerende er på udlandsstudieophold eller har en barselsperiode. Desuden noteres de planlagte og gennemførte fagelementer som personlige fagelementer. <br/><br/>Det personlige studieforløb består altså både af gennemførte aktiviteter, aktuelle aktiviteter og kommende aktiviteter. <br/><br/>At der kan være mange specifikke personlige forhold i det personlige studieforløb illustreres bl.a. med personlig prøve, hvor den studerende kan have fået tildelt nogle særlige prøvevilkår (til en given prøvebegivenhed) med henblik på at afhjælpe nogle særlige behov, og dermed stille vedkommende lige i forhold til andre studerende. <br/><br/>Når det kommer til at gennemføre en prøve kan det med prøvetyperne ordinær prøve, omprøve og sygeprøve oplyses under hvilke omstændigheder den studerende går til prøven. Set i uddannelsesstrukturen er det den samme prøve der er tale om, men der gælder særlige forhold for hver enkelt studerende. Dvs. at den samme udbudte prøve kan være en ordinær prøve for én studerende, mens den er en omprøve for en anden studerende, og en sygeprøve for en tredje studerende. <br/><br/>Se mere om bedømmelse og personlig prøve i diagram 3.6. <br/>