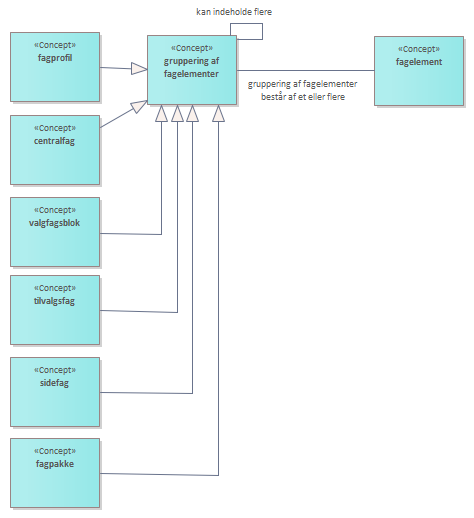
1.5 Gruppering af fagelementer

Header Image
Project:
1.5 Gruppering af fagelementer : Class diagram
Created: 16-10-2023 09:28:05
Modified: 19-10-2023 08:56:00
Project:
Advanced:
I uddannelsesstrukturen kombineres fagelementer ved hjælp af gruppering af fagelementer, der samtidig danner en hierarkisk struktur, idet en gruppering af fagelementer kan være bygget op af to eller flere andre grupperinger af fagelementer. Dette er i diagrammet vist med en relation der både starter og slutter ved gruppering af fagelementer. <br/><br/>En fagprofil er en gruppering af udvalgte fagelementer, som giver specifikke kompetencer på en given uddannelse. En fagprofil ses f.eks. i beskrivelsen af et studieforløb under en studieordning. <br/><br/>De typer af gruppering af fagelement, som vises i diagrammet er alle nogle typer, som ikke vil bestå direkte af ét fagelement (se også 1.6). Disse eksempler på grupperinger af fagelementer er ikke nødvendigvis udtømmende. <br/><br/>Studieordningen giver den studerende mulighed for at tilrettelægge sin uddannelse på forskellige måder, blandt andet ved at have forskellige fagprofiler og muligheden for med sidefag at tilegne sig kompetence til at undervise på de gymnasiale uddannelser. <br/><br/>Studieordningen definerer også hvilke fagelementer der er centralfag og derved konstituerer uddannelsen og hvilke fagelementer der kan benyttes som henholdsvis tilvalgsfag, som supplement til centralfag og hvilke der kan fungere som valgfrie fagelementer. <br/><br/>De enkelte universiteter kan tilrettelægge fagpakker, som f.eks. hjælper de studerende med at sammensætte deres sidefag<font color="#323232">. </font><br/>