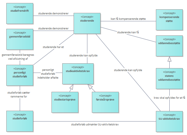
4.3 Studiefremdrift

Header Image
Project:
4.3 Studiefremdrift : Class diagram
Created: 16-10-2023 11:49:00
Modified: 19-10-2023 09:12:00
Project:
Advanced:
Studiefremdriften måles for den enkelte studerende og de enkelte uddannelsesinstitutioner kan have forskellige studieaktivitetskrav. <br/><br/>Status for den studerendes studiefremdrift angives ved opnåede ECTS-point, set i forhold til hvad der var forventet på det givne tidspunkt. <br/><br/>Den valgte uddannelse kombineret med institutionens studieaktivitetskrav afgør hvor mange ECTS-point der forventes at være opnået på et givet tidspunkt i uddannelsen. <br/><br/>I beskrivelsen af den studerendes individuelle studieforløb indgår relevante oplysninger som kan påvirke studiefremdriften, såsom udlandsstudieophold, barselsperiode m.m., Se også diagram 3.4. Ved kontrol af studieaktivitetskrav tages der udgangspunkt i den studerendes personlige studieforløb. Ved kontrol af SU-aktivitetskrav tages der derimod udgangspunkt i de fælles normer for uddannelsen, det vil sige studieforløbet. <br/>